0

Разделы

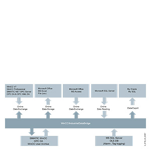
WinCC/IndustrialDataBridge
  • Опция WinCC/IndustrialDataBridge при помощи стандартных интерфейсов соединяет область промышленной автоматизации со сферой информационных технологий (IT) и обеспечивает потоки информации в обоих направлениях. Типовыми примерами таких интерфейсов служат OPC в области автоматизации, и базы данных SQL в сфере информационных технологий.
  • Как правило, WinCC с интерфейсом сервера OPC DA выступает в роли источника данных, а внешняя база – в роли потребителя данных.
  • WinCC/IndustrialDataBridge со стандартными интерфейсами, такими как OPC DA и OLE-DB, может, к примеру, использоваться совместно с SIMATIC NET и SIMATIC WinAC.
  • Для доступа к WinCC с помощью опции WinCC/IndustrialDataBridge, требуется WinCC Client Access (клиентский доступ к WinCC) для компьютеров, не имеющих действующих лицензий WinCC (см. также WinCC/Client Access License)
  • Данная опция работает начиная с WinCC V6

     

 


Особенности

WinCC/IndustrialDataBridge
  • Соединение области промышленной автоматизации со сферой информационных технологий.
  • Объединение систем различных производителей посредством широкого спектра стандартных интерфейсов (включая OPC, SQL, OLE-DB, офисные форматы).
  • Легкая и, как следствие, экономичная настройка при помощи стандартного ПО (без программирования).
  • Высокая производительность одновременной передачи данных между несколькими системами.

    

 


Дизайн

WinCC/IndustrialDataBridge

Программное обеспечение включает среду разработки и среду исполнения. Различные интерфейсы данных подключаются в виде программных модулей. В любой конфигурации требуется один модуль в качестве источника данных, а второй – в качестве потребителя данных. Различные модули могут комбинироваться в соответствии с возникающими потребностями.

Связи между источниками и потребителями данных создаются в среде разработки. В среде исполнения IndustrialDataBridge автономно устанавливает настроенные соединения и пересылает данные между связанными переменными.

 


Функции

WinCC/IndustrialDataBridge
  • IndustrialDataBridge устанавливает соединение между интерфейсом источника и интерфейсом потребителя и самостоятельно осуществляет пересылку данных по изменению значений, по истечении заданного промежутка времени, или при наступлении какого-либо специфического события.
  • С помощью IndustrialDataBridge данные пересылаются между системами автоматизации различных производителей, например, по OPC. Объединение серверов OPC посредством IndustrialDataBridge, предоставляет возможность связи различных устройств, источников и потребителей данных. Международный стандарт OPC будет и в дальнейшем использоваться для построения открытых систем, реализация которых для обмена данными OPC возможна уже сегодня с использованием IndustrialDataBridge.
  • WinCC поддерживает доступ к переменным, архивам, алармам и архивам пользователя.
  • Хранение технологических данных в форматах Office, таких как Excel или Access. Для архивации больших объемов данных могут также использоваться базы данных.
  • IndustrialDataBridge также имеет интерфейс Send/Receive, который может использоваться для обмена данными со станциями SIMATIC S5 или S7 или другими устройствами, поддерживающими функции Send/Receive.
  • С использованием IndustrialDataBridge по интерфейсу OPC возможно объединение SCADA-систем и систем автоматизации широкого спектра производителей. Также поддерживается связь типа Send/Receive или RFC1006.
  • Можно применять базы данных SQL для архивирования производственных данных. Данные могут пересылаться от источника либо с использованием событийно-ориентированного механизма модуля OPC, либо непосредственно из ПЛК с помощью модуля Send/Receive.
  • Циклическая архивация данных может быть реализована на базе таких источников данных, как OPC Data Access, WinAC ODK или Send/Receive и баз данных SQL в виде потребителей. На стороне баз данных предусмотрены различные механизмы передачи данных.

Интерфейсы:

В качестве источников данных:

  • OPC Data Access 1.0, 2.0 и 3.0 (например, SIMATIC WinCC, SIMATIC ProTool/Pro, SIMATIC WinAC и SIMATIC NET в роли сервера OPC)
  • WinCC OLE-DB
  • Базы данных с интерфейсами SQL/OLE DB/ODBC (WinCC User Archives, MS Access, MS SQL и Oracle)
  • Send/Receive с TCP native, UDP, ISO по TCP
  • WinAC ODK

В качестве потребителей данных:

  • OPC Data Access 1.0, 2.0 и 3.0 (например, SIMATIC WinCC, SIMATIC ProTool/Pro, SIMATIC WinAC и SIMATIC NET в роли сервера OPC)
  • Базы данных с интерфейсами SQL/OLE DB/ODBC (WinCC User Archives, MS Access, MS SQL и Oracle)
  • Microsoft Excel
  • Send/Receive с TCP native, UDP, ISO по TCP
  • WinAC ODK
  • CSV

    

 


Заказные данные

Цена на сайте указана розничная в ЕВРО без учета НДС.Для уточнения цены и размера предоставляемой скидки - звоните или присылайте заявки

Заказной номерPGОписание продуктаЦена
6AV6371-1DX06-1AB0276WINCC ОПЦИЯ INDUSTRIALDATABRIDGE V6.1, УВЕЛИЧЕНИЕ КОЛИЧЕСТВА ПЕРЕМЕННЫХ ОТ 128 ДО 512 836.34
6AV6371-1DX06-1AC0276WINCC ОПЦИЯ INDUSTRIALDATABRIDGE V6.1, УВЕЛИЧЕНИЕ КОЛИЧЕСТВА ПЕРЕМЕННЫХ ОТ 128 ДО 2048 1987.50
6AV6371-1DX06-1AD0276WINCC ОПЦИЯ INDUSTRIALDATABRIDGE V6.1, УВЕЛИЧЕНИЕ КОЛИЧЕСТВА ПЕРЕМЕННЫХ ОТ 128 ДО 10000 5620.12
6AV6371-1DX06-1AX0276WINCC ОПЦИЯ INDUSTRIALDATABRIDGE V6.1 ДЛЯ ОБМЕНА ДАННЫМИ МЕЖДУ БАЗАМИ ДАННЫХ И OPC-СЕРВЕРАМИ (НЕМ, АНГЛ.), 128 ПЕРЕМЕННЫХ 1070.60
6AV6371-1DX06-1BC0276WINCC ОПЦИЯ INDUSTRIALDATABRIDGE V6.1, УВЕЛИЧЕНИЕ КОЛИЧЕСТВА ПЕРЕМЕННЫХ ОТ 512 ДО 2048 1150.10
6AV6371-1DX06-1BD0276WINCC ОПЦИЯ INDUSTRIALDATABRIDGE V6.1, УВЕЛИЧЕНИЕ КОЛИЧЕСТВА ПЕРЕМЕННЫХ ОТ 512 ДО 10000 4782.72
6AV6371-1DX06-1BX0276WINCC ОПЦИЯ INDUSTRIALDATABRIDGE V6.1 ДЛЯ ОБМЕНА ДАННЫМИ МЕЖДУ БАЗАМИ ДАННЫХ И OPC-СЕРВЕРАМИ (НЕМ, АНГЛ.), 512 ПЕРЕМЕННЫХ 1906.94
6AV6371-1DX06-1CD0276WINCC ОПЦИЯ INDUSTRIALDATABRIDGE V6.1, УВЕЛИЧЕНИЕ КОЛИЧЕСТВА ПЕРЕМЕННЫХ ОТ 2048 ДО 10000 3632.62
6AV6371-1DX06-1CX0276WINCC ОПЦИЯ INDUSTRIALDATABRIDGE V6.1 ДЛЯ ОБМЕНА ДАННЫМИ МЕЖДУ БАЗАМИ ДАННЫХ И OPC-СЕРВЕРАМИ (НЕМ, АНГЛ.), 2048 ПЕРЕМЕННЫХ 3058.10
6AV6371-1DX06-1DX0276WINCC ОПЦИЯ INDUSTRIALDATABRIDGE V6.1 ДЛЯ ОБМЕНА ДАННЫМИ МЕЖДУ БАЗАМИ ДАННЫХ И OPC-СЕРВЕРАМИ (НЕМ, АНГЛ.), 10000 ПЕРЕМЕННЫХ 6690.72
6AV6371-1DX07-0AB0276WINCC/INDUSTRIALDATABRIDGE V7.0 POWERPACK, УВЕЛИЧЕНИЕ ЧИСЛА ПЕРЕМЕННЫХ СО 128 ДО 512, ОДИНОЧНАЯ ЛИЦЕНЗИЯ 836.34
6AV6371-1DX07-0AX0276WINCC/INDUSTRIALDATABRIDGE V7.0, ОПИЦИЯ ДЛЯ ОБМЕНА ДАННЫМИ С БАЗАМИ ДАННЫХ И OPC СЕРВЕРАМИ (G/E/F/I/S), 128 ПЕРЕМЕННЫХ, ОПЦИЯ ДЛЯ WINCC V7.0, ИСПОЛНЯЕМОЕ ПО, ОДИНОЧНАЯ ЛИЦЕНЗИЯ, РАБОТА ПОД WINXPPROF 1070.60
6AV6371-1DX07-0BC0276WINCC/INDUSTRIALDATABRIDGE V7.0 POWERPACK, УВЕЛИЧЕНИЕ ЧИСЛА ПЕРЕМЕННЫХ С 512 ДО 2048, ОДИНОЧНАЯ ЛИЦЕНЗИЯ 1150.10
6AV6371-1DX07-0BX0276WINCC/INDUSTRIALDATABRIDGE V7.0, ОПИЦИЯ ДЛЯ ОБМЕНА ДАННЫМИ С БАЗАМИ ДАННЫХ И OPC СЕРВЕРАМИ (G/E/F/I/S), 512 ПЕРЕМЕННЫХ, ОПЦИЯ ДЛЯ WINCC V7.0, ИСПОЛНЯЕМОЕ ПО, ОДИНОЧНАЯ ЛИЦЕНЗИЯ, РАБОТА ПОД WINXPPROF 1906.94
6AV6371-1DX07-0CD0276WINCC/INDUSTRIALDATABRIDGE V7.0 POWERPACK, УВЕЛИЧЕНИЕ ЧИСЛА ПЕРЕМЕННЫХ С 2048 ДО 10000, ОДИНОЧНАЯ ЛИЦЕНЗИЯ 3632.62
6AV6371-1DX07-0CX0276WINCC/INDUSTRIALDATABRIDGE V7.0, ОПИЦИЯ ДЛЯ ОБМЕНА ДАННЫМИ С БАЗАМИ ДАННЫХ И OPC СЕРВЕРАМИ (G/E/F/I/S), 2048 ПЕРЕМЕННЫХ, ОПЦИЯ ДЛЯ WINCC V7.0, ИСПОЛНЯЕМОЕ ПО, ОДИНОЧНАЯ ЛИЦЕНЗИЯ, РАБОТА ПОД WINXPPROF 3058.10
6AV6371-1DX07-0DX0276WINCC/INDUSTRIALDATABRIDGE V7.0, ОПИЦИЯ ДЛЯ ОБМЕНА ДАННЫМИ С БАЗАМИ ДАННЫХ И OPC СЕРВЕРАМИ (G/E/F/I/S), 10000 ПЕРЕМЕННЫХ, ОПЦИЯ ДЛЯ WINCC V7.0, ИСПОЛНЯЕМОЕ ПО, ОДИНОЧНАЯ ЛИЦЕНЗИЯ, РАБОТА ПОД WINXPPROF 6690.72
6AV6371-1DX07-0XX4276WINCC/INDUSTRIALDATABRIDGE UPGRADE, ОБНОВЛЕНИЕ V6.X -> V7.0 ДЛЯ 128, 512, 2048 ИЛИ 10000 ТЕГОВ, ИСПОЛНЯЕМОЕ ПО, ОДИНОЧНАЯ ЛИЦЕНЗИЯ, (GE/EN/FR/IT/SP) 421.88
6AV6371-1DX07-2AB0276WINCC/INDUSTRIALDATABRIDGE V7.2 POWERPACK, УВЕЛИЧЕНИЕ ЧИСЛА ПЕРЕМЕННЫХ СО 128 ДО 512, ОДИНОЧНАЯ ЛИЦЕНЗИЯ 836.34
6AV6371-1DX07-2AX0276WINCC/INDUSTRIALDATABRIDGE V7.2, ОПЦИЯ ДЛЯ ОБМЕНА ДАННЫМИ С БАЗАМИ ДАННЫХ И OPC СЕРВЕРАМИ, 128 ПЕРЕМЕННЫХ, ОПЦИЯ ДЛЯ WINCC V7.2 И WINCC 7.2 ASIA, ИСПОЛНЯЕМОЕ ПО, ЛИЦЕНЗИЯ НА 1 УСТАНОВКУ, ЛИЦЕНЗИОННЫЙ КЛЮЧ НА USB-НАКОПИТЕЛЕ 1070.60
6AV6371-1DX07-2BC0276WINCC/INDUSTRIALDATABRIDGE V7.2 POWERPACK, УВЕЛИЧЕНИЕ ЧИСЛА ПЕРЕМЕННЫХ С 512 ДО 2048, ОДИНОЧНАЯ ЛИЦЕНЗИЯ 1150.10
6AV6371-1DX07-2BX0276WINCC/INDUSTRIALDATABRIDGE V7.2, ОПЦИЯ ДЛЯ ОБМЕНА ДАННЫМИ С БАЗАМИ ДАННЫХ И OPC СЕРВЕРАМИ, 512 ПЕРЕМЕННЫХ, ОПЦИЯ ДЛЯ WINCC V7.2 И WINCC 7.2 ASIA, ИСПОЛНЯЕМОЕ ПО, ЛИЦЕНЗИЯ НА 1 УСТАНОВКУ, ЛИЦЕНЗИОННЫЙ КЛЮЧ НА USB-НАКОПИТЕЛЕ 1906.94
6AV6371-1DX07-2CD0276WINCC/INDUSTRIALDATABRIDGE V7.2 POWERPACK, УВЕЛИЧЕНИЕ ЧИСЛА ПЕРЕМЕННЫХ С 2048 ДО 10000, ОДИНОЧНАЯ ЛИЦЕНЗИЯ 3632.62
6AV6371-1DX07-2CX0276WINCC/INDUSTRIALDATABRIDGE V7.2, ОПЦИЯ ДЛЯ ОБМЕНА ДАННЫМИ С БАЗАМИ ДАННЫХ И OPC СЕРВЕРАМИ, 2048 ПЕРЕМЕННЫХ, ОПЦИЯ ДЛЯ WINCC V7.2 И WINCC 7.2 ASIA, ИСПОЛНЯЕМОЕ ПО, ЛИЦЕНЗИЯ НА 1 УСТАНОВКУ, ЛИЦЕНЗИОННЫЙ КЛЮЧ НА USB-НАКОПИТЕЛЕ 3058.10
6AV6371-1DX07-2DX0276WINCC/INDUSTRIALDATABRIDGE V7.2, ОПЦИЯ ДЛЯ ОБМЕНА ДАННЫМИ С БАЗАМИ ДАННЫХ И OPC СЕРВЕРАМИ, 10000 ПЕРЕМЕННЫХ, ОПЦИЯ ДЛЯ WINCC V7.2 И WINCC 7.2 ASIA, ИСПОЛНЯЕМОЕ ПО, ЛИЦЕНЗИЯ НА 1 УСТАНОВКУ, ЛИЦЕНЗИОННЫЙ КЛЮЧ НА USB-НАКОПИТЕЛЕ 6690.72
6AV6371-1DX07-2XX3276WINCC/INDUSTRIALDATABRIDGE UPGRADE FROM V7.0 TO V7.2 FOR 128, 512, 2048 OR 10000 TAGS, RUNTIME-SW ON CD SINGLE LICENSE LICENSE KEY ON USB-STICK 297.86
6AV6371-1DX07-2XX4276WINCC/INDUSTRIALDATABRIDGE UPGRADE FROM V6.X TO V7.2 FOR 128, 512, 2048 OR 10000 TAGS, RUNTIME-SW ON CD SINGLE LICENSE LICENSE KEY ON USB-STICK 421.88