0

Разделы

SITRANS LVL100

SITRANS LVL100 является компактным, вибрационным сигнализатором уровня. Применяется в жидких приложениях, для таких задач как переполнение, максимальный и минимальный уровень, отключение насоса. Идеальное решение для использования в ограниченных местах.

 


Особенности

SITRANS LVL100
  • Недежный вибрационный сигнализатор для жидкостей. 
  • Компактное исполнение, длина рабочей части 40 мм,  для ограниченных зон установки.
  • Появление коррозии, моментная потеря вибрации не влияют на пьезо элемент.

 


Область применения

SITRANS LVL100

 SITRANS LVL100 является компактным сигнализатором уровня, разработанным для промышленного использования во всех областях технологии процесса, и может использоваться с жидкостями и жидкими растворами. С длиной измерительной части 40 мм, SITRANS LVL100 может быть установлен в трубах малого диаметра и в задачах с ограниченным пространством для монтажа. Также не подвержен воздействию химических и физических свойств жидкостей. LVL100 может использоваться в трудных условиях включая перемешивание материала, воздушные пузыри, накопление пены, налипаниеие, или сильную внешнюю вибрацию.

Чувствительный сенсор (вибровилка) вибрирует на частоте 1200 Гц. При соприкосновении с материалом частота вибрации уменьшается. Эл. модуль определяет снижение частоты и выдает сигнал на выход прибора.

  • Ключевые заявления: жидкости и жидкие растворы, сигнализация уровня и переполнение.

 


Конфигурация

SITRANS LVL100

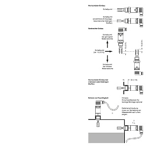
 SITRANS LVL100, монтаж.

 


Технические данные

SITRANS LVL100

 

Принцип работы

 

Принцип измерения

Вибрационный сигнализатор предельного уровня

Вход

 

Измеряемая величина

минимальный и максимальный

Выход

 

Опции выхода

  • безконтактный электронный переключатель 
  • транзисторный выход PNP

Точность измерений

 

  • Гистерезис

Около. 2 мм (0.08”) при вертикальном монтаже

  • Задержка сигнала 

Около . 500 мс (on/off)

  • Частота

Около. 1200 Гц

Рабочие условия

 

Условия монтажа

 

  • Место монтажа

Внутри/снаружи

Внешние условия

 

  • Температура окружающей среды

-40 ... +70 °C

  • Категория монтажа 

III

  • Степень загрязнения

2

Свойства измеряемого вещества 

 

  • Температура

 

  • Стандартная

 -40 ... +100 °C

  • Высокотемпературная версия

 -40 ... +150 °C

  • Давление

 -1 to 64 bar g (-14.5 to 928 psi g)

  • Плотность 

0.7 ... 2.5 g/cm³ (0.025 to 0.09 lbs/in³)

Дизайн

 

  • Материал

 

  • Корпус 

316L и пластик PEI

  • Измерительная часть

316L (1.4404 or 1.4435)

  • Присоединение к процессу)

316L (1.4404 or 1.4435)

  • Материал уплотнения 

Klingersil C-4400

  • Способы присоединения

 

  • Трубная резьба, цилиндрическая (ISO 228 T1)

G ¾” A или G 1” A

  • Трубная резьба, коническая

¾” NPT или 1” NPT

  • Гигиеническое присоединение

DN 40 PN 40

 

Трикламп 1”, 1½”, 2” PN 10, DN 25 PN 40, Гигиеническое присоединение DN 50 PN 10, SMS

  • Степень защиты

IP65/Type 4/NEMA 4 (with DIN 43650 valve plug), IP66/67 or IP68 (with M12 connector)

  • Кабельный ввод 

1 x M12 [IP66/IP67 or IP68 (0.2 bar)]

  • Вес 

250 г

Питание 

 

  • Напряжение питания

20 ... 253 В AC, 50/60 Гц

20 ... 253 В DC

  • Потребляемая мощность

1 ... 8 VA (AC), около 1.3 W (DC)

Сертификаты и допуски

  • Защита от переполнения (WHG)
  • Морской допуск

 

 


Опции

SITRANS LVL100

 SITRANS LVL100, сварное гнездо

 


Характеристика

SITRANS LVL100

 SITRANS LVL100 Кривая изменения параметров прибора по окружающей Т и Т процесса.

 


Чертеж

SITRANS LVL100

 SITRANS LVL100 размеры

 


Схема подключения

SITRANS LVL100

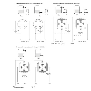
 SITRANS LVL100 подключение

 


Заказные данные

Цена на сайте указана розничная в ЕВРО без учета НДС.Для уточнения цены и размера предоставляемой скидки - звоните или присылайте заявки

Заказной номерPGОписание продуктаЦена
7ML5745-.....-....856SITRANS LVL100: COMPACT VIBRATING LEVEL SWITCH FOR USE IN LIQUID APPLICATIONS SUCH AS OVERFLOW, HIGH, LOW AND DEMAND APPLICATIONS, AS WELL AS PUMP PROTECTION. IDEAL FOR USE IN CONFINED SPACES. 187.62

 


Аксессуары

Цена на сайте указана розничная в ЕВРО без учета НДС.Для уточнения цены и размера предоставляемой скидки - звоните или присылайте заявки

Заказной номерPGОписание продуктаЦена
7ML1930-1EE856WELDED SOCKET LVL THREAD G3/4A /316L WITH FKM SEAL 121.90
7ML1930-1EF856WELDED SOCKET LVL THREAD G1A / 316L WITH FKM SEAL 121.90
7ML1930-1EG856WELDED SOCKET LVL THREAD M27X1.5 / 316L WITH FKM SEAL 121.90
7ML1930-1EH856WELDED SOCKET LVL THREAD G 3/4 A/ 316L WITH EPDM SEAL 121.90
7ML1930-1EJ856WELDED SOCKET LVL THREAD G1A / 316L WITH EPDM SEAL 121.90
7ML1930-1EK856WELDED SOCKET LVL THREAD M27X 1.5 / 316L WITH EPDM SEAL 121.90
7ML1998-5KN018ZMMANUAL,SITRANS LVL100 CONTACTLESS ELECTRONIC SWITCH, ENGLISH 12.72
7ML1998-5KN118ZMMANUAL,SITRANS LVL100 CONTACTLESS ELECTRONIC SWITCH, FRENCH 12.72
7ML1998-5KN218ZMMANUAL,SITRANS LVL100 CONTACTLESS ELECTRONIC SWITCH, SPANISH 12.72
7ML1998-5KN318ZMMANUAL,SITRANS LVL100 CONTACTLESS ELECTRONIC SWITCH, GERMAN 12.72
7ML1998-5KP018ZMMANUAL,SITRANS LVL100 (TRANSISTOR PNP) ENGLISH 12.72
7ML1998-5KP118ZMMANUAL,SITRANS LVL100 (TRANSISTOR PNP) FRENCH 12.72
7ML1998-5KP218ZMMANUAL,SITRANS LVL100 (TRANSISTOR PNP) SPANISH 12.72
7ML1998-5KP318ZMMANUAL, SITRANS LVL100 (TRANSISTOR PNP) GERMAN 12.72