0

Разделы

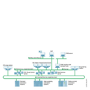
PIMS-PCS 7-CONNECT: Соединение информационных систем предприятия и PCS 7

Информационная система завода (PIMS) это система краткосрочного/долгосрочного архивирования для оценки и отображения данных роцесса и производства.

Продукты, описанные здесь (интерфейсы и инструментарий), поддерживают связь SIMATIC PCS 7, включая SIMATIC BATCH,  и информационными системами предприятия:

  • PI система от OSIsoft (PI-PCS 7-CONNECT)
  • aspenOne от AspenTech (aspenOne-PCS 7-CONNECT)

Интерфейсы и средства оптимальной комбинации PI системы и aspenOne с SIMATIC PCS 7 feature high flexibility, performance and safety. They also support redundant systems and archive recovery concepts, e.g. in the event of interferences in a connection.

Мы дополнительно предлагаем гибкую поддержку и сервис для эффективного применения и обслуживания этих средств. Информация относительно поддержки и услуг, равно как и характеристик, доступна по запросу (контактную информацию см. в разделе "Дальнейшая информация").

 


Функции

PIMS-PCS 7-CONNECT: Соединение информационных систем предприятия и PCS 7
PI-PCS 7-CONNECT

PI-CONNECT @PCS 7 и PI-CONNECT OPC+ interfaces

PI-CONNECT @PCS 7 и PI-CONNECT OPC+ циклическое чтение процессных переменных в SIMATIC PCS 7 и сохранение их в долгосрочных архивах системы PI. PI-CONNECT @PCS 7 использует следующие интерфейсы для коммуникации с SIMATIC PCS 7:

  • @PCS 7 системный интерфейс
  • PI-CONNECT OPC+ interface
  • OpenPCS 7 интерфейс 
  • OPC интерфейс

Интерфейсы работают в отдельной сети PC OS‑LAN (терминальная шина) SIMATIC PCS 7 и обеспечивают:

  • Функции резервирования SIMATIC PCS 7 OS сервера
  • Параллельную обработку отметок времени
  • Восстановление архивных данных
  • Отказоустойчивость системы

PI-CONNECT @PCS 7 и PI-CONNECT OPC+ могут использоваться  с версиями SIMATIC PCS 7 V5, V6 и V7.

PI-CONNECT ALARM интерфейс

PI-CONNECT ALARM интерфейс  может использоваться для передачи сообщений от системы управления SIMATIC PCS 7 и/или от других источников  в PI архив. Поскольку большинство требований и свойств являются проектнозависимыми  PI-CONNECT ALARM не поставляется в качестве готового продукта, а лишь как индивидуальное решение на базе стандартного интерфейса.

PI-CONNECT ALARM может использоваться совместно с SIMATIC PCS 7 V5, V6 и V7.

PI-CONNECT TREND tool

Данные PI архива с помощью PI-CONNECT TREND могут быть отображены в окне трендов SIMATIC PCS 7 OS. Данные процесса (основанного на долговременном архиве PI) отображаются на панелях управления независимо от заводских секций.

PI-CONNECT TREND может использоваться совместно с SIMATIC PCS 7 V5, V6 and V7.

PI-CONNECT CONFIG tool

PI-CONNECT CONFIG работает совместно с PI CONNECT @PCS 7, PI-CONNECT OPC+ и OPC интерфейс  OSIsoft. Продукт предоставляет удобные средства создания и модификации проекта PI системы для связи с SIMATIC PCS 7. Может использоваться как для начальной конфигурации PI системы так и для отслеживания изменений в SIMATIC PCS 7 проекте с внесением изменений в PI систему.

PI-CONNECT CONFIG может использоваться совместно с SIMATIC PCS 7 V5, V6 и V7.

aspenOne-PCS 7-CONNECT

IP.21‑CONNECT OPC+ интерфейс

IP.21 CONNECT OPC+ интерфейс  циклически считывает процессные переменные SIMATIC PCS 7 и сохраняет их в долговременном архиве IP.21. IP.21 CONNECT OPC+ функционирующий через отдельный интерфейс PC OS-LAN SIMATIC PCS 7 обеспечивает:

  • Функции резервирования SIMATIC PCS 7 OS сервера
  • Параллельную обработку отметок времени
  • Восстановление архивных данных
  • Отказоустойчивость системы (вскоре доступна)

IP.21 CONNECT OPC+ может использоваться совместно с SIMATIC PCS 7 V5, V6 и V7.

IP.21‑CONNECT BATCH интерфейс

IP.21 CONNECT BATCH интерфейс  передает данные SIMATIC BATCH в архив IP.21. Совместно  IP.21 CONNECT OPC+ интерфейсом, средства обработки batch даных и создание отчетов также могут применяться в IP.21 системе. Дополнительная функциональность IP.21 CONNECT BATCH включает:

  • Восстановление архивных данных
  • Microsoft Excel add-in для создания отчетов

IP.21 CONNECT BATCH может использоваться совместно с SIMATIC BATCH V6 и V7 (SIMATIC PCS 7 V6, V6.1 или V7).

 


Дальнейшая информация

PIMS-PCS 7-CONNECT: Соединение информационных систем предприятия и PCS 7

Siemens AGRegion Deutschland Niederlassung Rhein-MainMannheim

Phone: +49 621 456-3315Fax: +49 621 456-3334

E-mail: info.rhm.industry@siemens.com

http://www.siemens.com/mis-pcs7