SITRAIN ® - программа обучения фирмы Siemensдля решений в области автоматизации и промышленности – обеспечивает Вас всесторонней поддержкой при решении Ваших задач.
Обучение у лидера на рынке автоматизации, инсталляции и обслуживания установок дает Вам возможность с уверенность принимать собственные решения. Особенно в областях, имеющих отношение к оптимальному и эффективному использованию продуктов и оборудования. Вы можете устранить недостатки имеющегося оборудования и с самого начала исключить большие расходы на неправильное проектирование.
Все вместе это означает для Вашей компании огромную выгоду: короткое время запуска, оптимальные заводские компоненты, быстрое нахождение и устранение неисправностей, короткое время простоя. Другими словами, увеличение выгоды и сокращение расходов.
Наши инструкторы знают свои предметы на практике и имеют огромный дидактический опыт. Разработчики курсов напрямую связаны с разработкой продуктов и передают свои знания непосредственно инструкторам.
Практический опыт наших инструкторов позволяет им достоверно передавать теоретический материал. Но т.к. известно, что любая теория скучна, мы уделяем большое внимание практическому опыту, который может занимать до половины времени курсов. Поэтому Вы можете сразу же применять Ваши новые знания на практике. Мы обучаем Вас на самом современном методическом/дидактическом учебном оборудовании. При таком обучении Вы почувствуете себя абсолютно уверенными.
Примерно на 300 локальных курсах мы обучаем по всему спектру продуктов департамента A&D и большей части системных решений от I&S. Телекурсы, самообучающее программное обеспечение и семинары, представленные в сети, дополняют наш классический набор курсов.
Мы находимся поблизости от Вас. Вы можете найти нас прибл. в 60 офисах в Германии и в 62 странах по всему миру. Вы хотите пройти индивидуальное обучение вместо одного из наших 300 курсов? Наше решение: мы предоставим Вам программу, подготовленную именно по Вашим требованиям. Обучение может проводиться в наших Учебных центрах или у Вас на производстве.
Под смешанным обучением понимается комбинация разных методов и последовательностей обучения. Например, очный курс в Учебном центре может быть оптимально дополнен самообучающей программой в качестве предварительной и заключительной подготовки. Более того, SITRAINиспользует интерактивное обучение для инструктажа в реальном времени по Интернету в согласованное время.
Правильное сочетание – это нужное решение. Поэтому смешанное обучение особенно подходит для обучения сложным темам и сетевому мышлению. Дополнительный эффект: сокращение расходов на командировку и периодов отсутствия благодаря последовательности обучения, независимой от места и времени.
Международныйучебныйпортал
http://www.siemens.com/sitrain
Все обучающее оборудование с одного взгляда: Не спеша, выберите в списке курсов по всему миру, вызовите все даты курса в режиме он-лайн, используйте ежедневно обновляющееся окно свободных мест на курсах – с сразу же зарегистрируйтесь или получите нашу персональную консультацию.
Or let us advise you personally:
Course office, Infoline Germany
Tel.: 01805‑23 56 11
Fax: 01805‑23 56 12
... and request our latest training catalog on:
| Language | Order No. | |
|---|---|---|
| Каталог ITC (печатная версия) | немецкий | E86060‑K6850‑A101‑B5 |
| Даты и прейскурант, включая CD‑ROM | немецкий | E86060‑P6850‑A101‑C9 |
| Интерактивная информация по курсам SITRAINonCDна CD-ROM | Немецкий/английский | E86060‑D6850‑A100‑C2‑7400 |
| Обзор обучающих курсов по всему миру | Немецкий/английский | E86060‑K6899‑A101‑B4‑7400 |
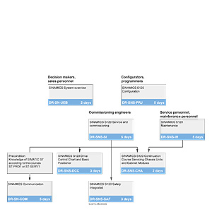
Он предоставляет обзор курсов по системе привода SINAMICS G150/G130/S150.
Курсы имеют модульную структуру и предназначены для многих целевых групп, а также для индивидуальных требований заказчика.
Обзор системы очень быстро познакомит лица, принимающие решения и осуществляющие продажи, с системой.
Курс по проектированию предоставит всю необходимую Вам информацию для запуска системы привода.
Базовый и дополнительный курсы предоставят все технические знания, которые потребуются сервисным инженерам для сервисного обслуживания/начала выполнения задач по управлению движением, коммуникации и запуску устройств, встроенных в шкаф.
Все модули содержат как можно больше практического опыта для обеспечения интенсивного и непосредственного обучения на системе привода и с инструментами в небольших группах.
| Название | Целевая группа | Длительность | Код курса | ||||||||||
|---|---|---|---|---|---|---|---|---|---|---|---|---|---|
|
| Лица, принимающие решения, осуществляющие продажи | Менеджеры по проектам, члены проектных команд | Инженеры, программисты | Инженеры-пуско-наладчики, инженеры-конфигураторы | Сервисные инженеры | Обслуживающий персонал |
|
| |||||
| Базовые курсы | |||||||||||||
| ОбзорсистемыSINAMICS | X | X |
|
|
|
| 2 days | DR‑SN‑UEB | |||||
| КонфигурированиеипроектированиеSINAMICS G150/G130/S150 | X | X | X | X |
|
| 3 days | DR‑SNG‑PRJ | |||||
| Сервисноеобслуживаниеипуско-наладкаSINAMICS G150/G130/S150 |
|
| X | X | X | X | 2 days | DR‑SNG‑SI | |||||
| РасширенныйкурспосервисномуобслуживаниюSINAMICS G150/G130/S150 |
|
| X | X | X | X | 3 days | DR‑SNG‑EXP | |||||
| ПовторительныйкурсSINAMICS G150/G130/S150 |
|
| X | X | X | X | 1 day | DR‑SNG‑PR | |||||
| Расширенный курс | |||||||||||||
| Коммуникация SINAMICS |
|
| X | X | X |
| 3 days | DR‑SN‑COM | |||||
Описание/цельобучения
Этот курс был специально разработан для сотрудников по сбыту и лиц, принимающих решения, которые хотят получить быстрый обзор концепции привода SINAMICSи ее позиции в существующей среде приводов Siemens.
Обзор системы дополняется введением в основы технологии двигателей и преобразователей.
Представлены программа проектирования SIZERи программа запуска STARTERна основе коротких упражнений.
Целевая группа
Лица, принимающие решения и осуществляющие продажи
Содержание
Описание/цельобучения
Этот курс предназначен для инженеров-конструкторов, инженеров-экономистов и сотрудников по сбыту, кто проектирует шасси SINAMICS G150/G130/S150 и электрошкафы.
Курс охватывает основные физические отношения конструкции системы привода.
С использованием понятной программы проектирования SIZER можно рассчитать и утвердить разные области использования шкафов с SINAMICSс помощью упражнений на ПК.
Объясняются функции управления и описываются связанные с ними условия.
Также представлены многочисленные опции шкафа с SINAMICSи устройств шасси для расширения областей использования.
Целеваягруппа
Инженеры-экономисты, инженеры-конструкторы
Содержание
Описание/цельобучения
Шкафы и устройства шасси SINAMICS G150/G130/S150 просто вводить в эксплуатацию и обслуживать, поэтому специальные знания по проектированию приводов не нужны. Курс предназначен для инженеров-пуско-наладчиков и сервисного персонала.
Курс предоставляет знания по запуску и сервисному обслуживанию с помощью панели оператора AOP30 и программы STARTER, а также по использованию CompactFlashcard.
Обзор включает себя функции программного обеспечения, структуру параметров и функциональные схемы. Практические упражнения на шасси и шкафе SINAMICS G150/G130 с помощью панели оператора AOP30 и программы пуско-наладки STARTERзакрепляют полученные знания.
Расширенный курс по сервисному обслуживанию DR-SNG-EXPпредназначен для углубления знаний.
Целеваягруппа
Инженеры-пуско-наладчики, сервисный персонал
Содержание
Описание/цельобучения
Курс в первую очередь предназначен для сервисного персонала, который оказывает поддержку конечным пользователям относительно особых требований к конструкции, устранения ошибок и замены частей шкафов SINAMICS.
Предпосылкой являются знания, полученные на базовом курсе DR‑SNG‑SIили DR‑SNS‑SI.
Рассматривается инсталляция в соответствие с принципами ЭМС вместе с практическими упражнениями по диагностике силовых частей и замене запчастей.
Дальнейшее расширение знаний по функциям программного обеспечения, межсоединениям BICOи оптимизации контроллера.
Практические упражнения выполняются на шасси и шкафах SINAMICS G150/G130, на панели оператора AOP30 с использованием испытательного блока для силовых частей SINAMICSи программы пуско-наладки STARTER.
Целеваягруппа
Сервисный персонал фирмы SiemensAGи изготовители комплексного оборудования
Содержание
Описание/цельобучения
Курс предназначен для сервисных инженеров, которые успешно окончили расширенный курс DR-SNG-EXPи хотят расширить свои практические способности на шкафах SINAMICS. Если они посещали расширенный курс некоторое время назад, то они получат информацию по новым разработкам и подготовятся к скорому сервисному обслуживанию.
Независимые практические упражнения выполняются на шасси и шкафах SINAMICS G150/G130, тренажере SINAMICS S150 с использованием испытательного блока для силовых частей SINAMICSи программы пуско-наладки STARTER.
Инструктор проведет инструктаж и консультации.
Целеваягруппа
Сервисный персонал фирмы SiemensAGи изготовителей комплексного оборудования
Содержание
Описание/цельобучения
Курс предназначен для программистов и сервисного персонала, которым в дополнение к курсу DR‑SNS‑SIнужны дальнейшие знания по коммуникационным интерфейсам PROFIBUSи RS232 для программы STARTERи панели оператора AOP30, а также по входным/выходным клеммам.
Центральным узлом является PROFIBUSс профилем PROFIDriveV3 с трассировкой, телесервисом и функциями, связанными с эквидистантным циклом шины, изохронным циклом с задачами сервоуправления и прямым доступом с панели оператора. Также описываются библиотеки Drive ES SIMATICдля цикличного и ацикличного обмена данными.
Практические упражнения на SINAMICSи учебных чемоданах SIMATICS7 с CPU 315‑2 DPуглубляют знания.
Целеваягруппа
Программисты, инженеры-пуско-наладчики и сервисный персонал
Содержание