Модуль используется для защиты отдельных устройств или секций AS-интерфейса от коммутационных перенапряжений, или перенапряжений, вызванных удаленными ударами молнии. Для защиты от прямых ударов молнии необходимо применение дополнительных технических средств.
Подключение к AS-интерфейсу производится через модули связи FK-E или PG-E. При использовании EEMI интерфейса защита распространяется на желтый и черный кабель.
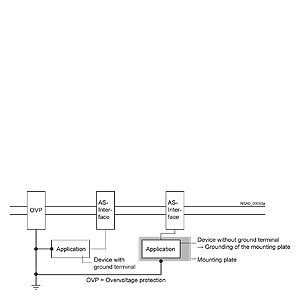
Для обеспечения защитных функций модуль должен быть подключен к контуру заземления с низким сопротивлением. Подключение производится желто-зеленым кабелем с оболочкой, стойкой к воздействию масел.
Заземление модулей и защищаемого оборудования должно выполняться через общий контур заземления. В защищаемом оборудовании с полной изоляцией должны заземляться монтажные конструкции.
Модуль защиты от перенапряжений является пассивным модулем и не требует задания сетевого адреса. Его корпус обеспечивает степень защиты IP 67.
Цена на сайте указана розничная в ЕВРО без учета НДС.Для уточнения цены и размера предоставляемой скидки - звоните или присылайте заявки
| Заказной номер | PG | Описание продукта | Цена |
| 3RK1901-1GA01 | 42C | AS-INTERFACE МОДУЛЬ ЗАЩИТЫ ОТ ПЕРЕНАПРЯЖЕНИЯ ДЛЯ LIGHTN. ЗОНЫ ЗАЩИТЫ 2, IP 67 | 148.35 |