0

Разделы

Модуль IE/WSN-PA LINK
  • Шлюзовой модуль IE/WSN-PA LINK для беспроводного подключения HART датчиков (HART V7.1) к сети Industrial Ethernet.
  • Подключение к Industrial Ethernet до 100 беспроводных HART приборов.
  • Одобрение для установки в Ex зонах 2.
  • Поддержка отрытого TCP/IP обмена данными и протокола Modbus TCP через интерфейс Ethernet.
  • Возможность использования с HCF HART-OPC сервером.

 


Особенности

Модуль IE/WSN-PA LINK
  • Расширение количества способов подключения HART датчиков к системе управления применением беспроводных HART соединений.
  • Надежный обмен данными на основе технологии соединения каждой станции с каждой: самоорганизующаяся сеть с альтернативными путями передачи данных, позволяющими обходить препятствия.
  • Снижение затрат на кабельную продукцию для различных условий установки аппаратуры. Например, при размещении передатчиков на недоступных компонентах предприятия или при эпизодическом обмене данными с датчиками.
  • Решение задач мониторинга процесса и задач обслуживания аппаратуры.
  • Существующие датчики могут быть подключены к беспроводной сети с помощью беспроводных HART адаптеров.

 


Область применения

Модуль IE/WSN-PA LINK

Модуль IE/WSN-PA LINK выполняет обмен данными между беспроводными HART и сетью Ethernet. Со стороны радио интерфейса он поддерживает протокол HART, со стороны интерфейса Ethernet -открытый TCP/IP обмен данными и протокол Modbus TCP.

Модуль IE/WSN-PA LINK позволяет выполнять беспроводную диагностику и обслуживание датчиков, а также осуществлять мониторинг процесса.

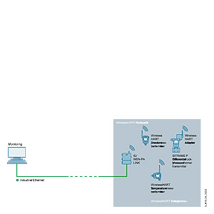
Мониторинг 

Беспроводный протокол HART позволяет интегрировать в систему мониторинга отдельные секции предприятия, отличающиеся большими затратами на прокладку кабелей. Через OPC интерфейс данные с этих секций передаются в станцию мониторинга с системой визуализации. Для этой цели может быть использован HART OPC сервер организации HART Communication Foundation. Альтернативно доступ к данным может быть получен через Modbus TCP.

Без использования дополнительного программного обеспечения ограниченный мониторинг может выполняться с использованием Web сервиса и встроенного Web сервера модуля IE/WSN-PA LINK.

Мониторинг процесса с использованием беспроводного протокола HART

При значительных расстояниях между станцией мониторинга и модулем IE/WSN-PA LINK длина беспроводного канала связи может быть увеличена применением дополнительных точек доступа и модулей Ethernet клиентов семейства SCALANCE W.

Мониторинг процесса через IWLAN и беспроводный протокол HART

Обычные HART приборы интегрируются в беспроводную сеть с помощью беспроводных HART адаптеров, устанавливаемых непосредственно на датчик или подключаемые к датчику через интерфейс 4-20 мА. Между адаптером и модулем IE/WSN-PA LINK выполняется асинхронный обмен данными. При этом адаптер способен считывать данные из интерфейса 4-20 мА и передавать их в сеть или принимать их из сети и направлять в интерфейс 4-20 мА.

Модуль IE/WSN-PA LINK накапливает данные от всех беспроводных адаптеров и передает их через Industrial Ethernet в диагностическую станцию или станцию обслуживания.

 


Дизайн

Модуль IE/WSN-PA LINK
  • 2 электрических порта RJ45, 10/100/1000 Мбит/с без встроенного коммутатора для подключения, например, к сети заводского уровня и временного подключения программатора.
  • 1 соединитель с контактами под винт для подключения к сети Modbus RTU через интерфейс RS485.
  • 1 соединитель с контактами под винт для подключения цепи питания =24 В.
  • Прочный металлический корпус со степенью защиты IP65 для использования прибора вне помещений, а также установки в Ex зоне 2.
  • Настенный монтаж или мачтовая установка (вертикальная); U-образные болты для мачтовой установки включены в комплект поставки.

Версии приборов 

  • С встроенной не отсоединяемой антенной.
  • С соединителем N типа для подключения внешних антенн.

 

 


Функции

Модуль IE/WSN-PA LINK

Беспроводный проткол HART

Со стороны радио интерфейса модуль IE/WSN-PA LINK создает радиосеть для связи с приборами полевого уровня. В такой сети все приборы способны транслировать данные, адресованные другим приборам. Данные от приборов полевого уровня принимаются модулем IE/WSN-PA LINK и передаются через Industrial Ethernet в подключенные системы. Поддерживаемая радиосеть является открытой радио сетью разработанной организацией HART Communication Foundation (HCF) в соответствии с требованиями стандарта WirelessHART (HART).

Со стороны приборов полевого уровня модуль IE/WSN-PA LINK требует наличия приемопередатчиков, обеспечивающих поддержку беспроводного протокола HART. Существующие приборы полевого уровня могут быть интегрированы в беспроводную сеть с помощью беспроводных HART адаптеров. Адаптер устанавливается непосредственно на приборе или подключается к нему через интерфейс 4-20 мА. HART сообщения передаются из/ в HART прибор без побочного влияния на интерфейс 4-20 мА.

Industrial Ethernet

Через Ethernet interface модуль IE/WSN-PA LINK обеспечивает поддержку обмена данными с HART OPC серверами и протокола Modbus TCP. HART OPC сервер выполняет функции стандартного интерфейса связи с системами человеко-машинного интерфейса.

Конфигурирование 

Операции конфигурирования базируются на использовании Web сервиса и не требуют применения дополнительного программного обеспечения. Дополнительно с помощью Web интерфейса пользователя появляется возможность отображать состояния прибора, а также результаты измерений беспроводных HART приборов.

 


Интеграция

Модуль IE/WSN-PA LINK

Интеграция в системы автоматизации 

Модуль IE/WSN-PA LINK может интегрироваться в системы автоматизации через Ethernet или Modbus RTU. Для подключения модуля к программируемым контроллерам SIMATIC S7-300/400 Вы можете получить функциональные блоки и техническую поддержку по адресам:

Siemens AG Industrial Technologies IT4Industry Customer-Support Werner-von-Siemens-Straße 60 91052 Erlangen, Germany

Тел.: +49 91 31 7-461 11 Факс: +49 91 31 7-447 57 E-mail: it4.industry@siemens.com

Интеграция PCS 7

Для интеграции модулей IE/WSN-PA LINK в системы SIMATIC PCS 7 Вы можете получить функциональные блоки и техническую поддержку по адресам:

 


Технические данные

 


Дальнейшая информация

Модуль IE/WSN-PA LINK

Текущий список имеющихся одобрений можно найти в Интернете по адресу:

http://support.automation.siemens.com/WW/view/de/46374734

 


Заказные данные

Цена на сайте указана розничная в ЕВРО без учета НДС.Для уточнения цены и размера предоставляемой скидки - звоните или присылайте заявки

Заказной номерPGОписание продуктаЦена
6GK1411-6CA40-0AA05W3IE/WSN-PA LINK WITH INTEGRATED ANTENNA; NETWORK TRANSITION BETWEEN WIRELESS HART AND ETHERNET; ETHERNET 10/100 MBIT/S; TCP/IP, MODUS TCP; WIRELESS HART WITH 2.4 GHZ; NATIONAL APPROVAL USA, CANADA, EUROPE,EX-CERTIFICATION ZONE 2; RS 485 WITH MODBUS RTU 4229.40
6GK1411-6CA40-0BA05W3IE/WSN-PA LINK FOR EXTERNAL ANTENNA CONNECT.; NETWORK TRANSITION BETWEEN WIRELESS HART AND ETHERNET; ETHERNET 10/100 MBIT/S; TCP/IP, MODUS TCP; WIRELESS HART WITH 2.4 GHZ; NATIONAL APPROVAL EUROPE; EX-CERTFICATION ZONE 2; RS 485 WITH MODBUS RTU 4759.40

 


Аксессуары

Цена на сайте указана розничная в ЕВРО без учета НДС.Для уточнения цены и размера предоставляемой скидки - звоните или присылайте заявки

Заказной номерPGОписание продуктаЦена
6GK1901-0DB20-6AA05K1SIMATIC NET IE FC M12 PLUG PRO, M12 ВТЫЧНОЙ КОННЕКТОР В МЕТАЛЛИЧЕСКОМ КОРПУСЕ, С БЫСТРЫМ ПОДКЛЮЧЕНИЕМ С ОСЕВЫМ ОТВОДОМ КАБЕЛЯ (D CODED), 1 ПАКЕТ = 1 ШТ., ДЛЯ SCALANCE X208 PRO И ET200 PRO PN 35.30
6GK5792-6MN00-0AA65W3SIMATIC NET, IWLAN АНТЕННА ANT 792-6MN С ВСЕНАПРАВЛЕННОЙ ХАРАКТЕРИСТИКОЙ, КОЭФФИЦИЕНТ УСИЛЕНИЯ, ВКЛЮЧАЯ N-РОЗЕТКУ: 6 DBI IP65 (-20-+60ГРАД. ЦЕЛЬС.), 2.4 GHZ WI-FI СОВМЕСТИМОСТЬ И НАЦИОНАЛЬНЫЕ РАЗРЕШЕНИЯ, МОНТАЖ НА МАЧТЕ ИЛИ СТЕНЕ, КОМПАКТНОЕ ПЕЧАТНОЕ РУКО 168.54
6GK5795-6MN00-0AA65W3SIMATIC NET, IWLAN ANTENNA ANT 795-6MN СО ВСЕНАПРАВЛЕННОЙ ХАРАКТЕРИСТИКОЙ, КОЭФФИЦИЕНТ УСИЛЕНИЯ ВКЛЮЧАЯ N-РОЗЕТКУ: 6/8 DBI IP65 (-20-+60ГРАД. ЦЕЛЬС.), 2.4/5GHZ WI-FI СОВМЕСТИМОСТЬ И НАЦИОНАЛЬНЫЕ РАЗРЕШЕНИЯ, МОНТАЖ НА КРЫШЕ ИЛИ ТРАНСПОРТНОМ СРЕДСТВЕ, КОМП 203.52
6GK5795-6MN01-0AA65W3SIMATIC NET, IWLAN МОНТАЖНОЕ ПРИСПОСОБЛЕНИЕ ДЛЯ АНТЕНН (ANT 795-6MN), ДЛЯ МОНТАЖА АНТЕННЫ ANT795-6MN НА КРЫШУ, IP20, (-20-+60ГРАД. ЦЕЛЬС.), КОМПАКТНОЕ ПЕЧАТНОЕ РУКОВОДСТВО НА НЕМ./АНГЛ. ВХОДИТ В ОБЪЁМ ПОСТАВКИ 78.76
6GK5798-0CP00-1AA05W3SIMATIC NET, IWLAN RCOAX N-ПОДКЛЮЧЕНИЕ СОЕДИНИТЕЛЬ ВИЛКА/ ВИЛКА 2,4ГГЦ УСТРОЙСТВО СОЕДИНЕНИЯ 12.61
6GK5798-2LP00-2AA65W3SIMATIC NET, IWLAN ГРОЗОЗАЩИТА LP 798-1N С ПОДКЛЮЧЕНИЕМ N/N ВИЛКОЙ/РОЗЕТКОЙ ДЛЯ АНТЕНН ANT 790, IP65 (-40-+100 ГРАД. ЦЕЛЬСИЯ), КОМПАКТНОЕ ПЕЧАТНОЕ РУКОВОДСТВО НА НЕМ./АНГЛ. ВХОДИТ В ОБЪЁМ ПОСТАВКИ 224.72
6XV1840-2AH105K1SIMATIC NET, FC СТАНДАРТНЫЙ IE TP КАБЕЛЬ ДЛЯ БЫСТРОГО МОНТАЖА (FC), ДЛЯ ПОДКЛ. К FC СОЕДИНИТЕЛЮ RJ45, 4-ЖИЛЬНЫЙ, ЭКРАНИРОВАННЫЙ, КАТЕГОРИЯ 5, ПОСТАВКА ПО МЕТРАЖУ ОТРЕЗКАМИ ДЛИНОЙ 20 ... 1000 M 1.72
6XV1875-5AH105W3SIMATIC NET, IWLAN RCOAX N-СОЕДИНЕНИЕ ВИЛКА/ ВИЛКА ГИБКИЙ СОЕДИНИТЕЛЬНЫЙ КАБЕЛЬ ПРЕДСОБРАННЫЙ, ДЛИНА 1M 2,4ГГЦ ГИБКИЙ СОЕДИНИТЕЛЬНЫЙ КАБЕЛЬ ДЛЯ 2 RCOAX СЕГМЕНТОВ 36.25
6XV1875-5AH205W3SIMATIC NET, ГИБКИЙ ПРЕДСОБРАННЫЙ КОАКСИАЛЬНЫЙ КАБЕЛЬ N-CONNECT (ДВЕ ВИЛКИ) ДЛЯ СЕТЕЙ IWLAN, ДЛИНА 2M, 2.4 И 5 GГЦ, ГИБКИЙ КАБЕЛЬ ДЛЯ 2 СЕГМЕНТОВ RCOAX 42.82
6XV1875-5AH505W3SIMATIC NET, IWLAN RCOAX N-СОЕДИНЕНИЕ ВИЛКА/ ВИЛКА ГИБКИЙ СОЕДИНИТЕЛЬНЫЙ КАБЕЛЬ ПРЕДСОБРАННЫЙ, ДЛИНА 5M 2,4ГГЦ ГИБКИЙ СОЕДИНИТЕЛЬНЫЙ КАБЕЛЬ ДЛЯ 2 RCOAX СЕГМЕНТОВ 53.32
6XV1875-5AN105W3SIMATIC NET, ГИБКИЙ ПРЕДСОБРАННЫЙ КОАКСИАЛЬНЫЙ КАБЕЛЬ N-CONNECT (ДВЕ ВИЛКИ) ДЛЯ СЕТЕЙ IWLAN, ДЛИНА 10M, 2.4 И 5 GГЦ, ГИБКИЙ КАБЕЛЬ ДЛЯ 2 СЕГМЕНТОВ RCOAX 71.97