0

Разделы

Контроль изоляции для цепей постоянного тока - Сопротивление изоляции

Контроль изоляции для цепей постоянного тока - Сопротивление изоляции

  • Реле для контроля сопротивелния изоляции между незаземленной сетью постоянного тока и защищенным проводом
  • Принцип измерения: измерение дифференциального тока
  • Значение срабатывания от 1 до 110 кОм регулируется плавно
  • Выбор
    • Функция автоматического сброса с фиксированным  гистерезисом или
    • Сохранение срабатывания
  • Переключатель на лицевой панели для выбора принципа действия выходного реле (рабочий ток или ток покоя)
  • Функция тестирования при помощи тестовых кнопок на лицевой панели для L+ и L- и через зажимы
  • Коммутация на выходе: 1 перекидной контакт
  • Индикатор пробоя изоляции для L+ и L-: 2 красных светодиода
  • Соответствие нормам ЭМС согласно EN 50081 и EN 61000-6-2.

Область применения

Реле контроля 3UG30 82 предназначено для контроля изоляции в незаземленных сетях чисто постоянного тока с фильтрацией и без нее.

Основной областью применения является контроль незаземленных сетей постоянного тока, а также контроль установок с аккумуляторным питанием.

Напряжение питания

Вследствие гальванического разделения напряжения питания и цепи измерения возможно применение в сетях постоянного тока, в которых вспомогательное напряжение подается извне или контролируемая сеть одновременно является питающей.

Реле контроля 3UG30 82  разработаны для контроля изоляции в незаземленных сетях постоянного тока с/без фильтров. Они, главным образом, используются для контроля незаземленных систем питания постоянного тока и систем питания от аккумуляторных батарей.

 

Примечание:

При питании реле контроля напряжением 230 В АС зажимы А1 и L+, а также А2 и L- нельзя соединять между собой!

Функции

Реле контроля измеряет сопротивление изоляции между положительным и отрицательным напряжением питания и соответствующим защитным проводом.

Измерение основывается на принципе измерения дифференциала постоянного тока. Значение срабатывания плавно регулируется в диапазоне от 10 до 110 кОм и таким образом адаптироваться к соответствующим условиям. Если сопротивление изоляции становится ниже установленного значения срабатывания, выходное реле переключается (в зависимости от установки переключателя на рабочий ток или ток покоя) и загорается светодиод, сообщающий о неполадке.

Замыкание на землю регистрируется отдельно для L+ и L- и индицируется соответствующим светодиодом. 

Функция тестирования

Замыкание на землю может имитироваться кнопками Test L+ и Test L- на лицевой панели. После нажатия тестовой кнопки в течение минимум 1 с состояние выходного реле изменяется и загорается соответствующий светодиод, сообщающий о поладке.

К зажимам Y1-Y3 для L+ и Y4-Y3 для L- может подключаться внешняя кнопка для тестирования. Функция вызывается через НО-контакт.

Сохранение состояние сбоя

При перемыкании зажимов Y2-Y3 реле контроля находится в режиме сохранения неполадки.

Если заданное сопротивление изоляции понижается, выходное реле переключается (в зависимости от положения переключателя на рабочий ток или ток покоя) и остается в состоянии срабатывания, даже если сопротивление изоляции вновь превысит значение гистерезиса (обычно двукратное по отношению к заданному). Сохранение неполадки завершается коротким нажатием кнопки RESET L+, размыканием перемычки Y2-Y3 или отключением напряжения питания.

Примечание:

Установка данного переключателя не оказывает влияния на индикацию светодиода о неполадке. Он всегда загорается в

случае снижения заданного значения напряжение изоляции на L+ или L-

 

Переключатель принципа действия

При помощи переключателя, расположенного на лицевой панели, выбирается принцип работы выходного реле.

Если реле должно срабатывать в случае неполадки, необходимо выбрать принцип рабочего тока (принцип разомкнутой цепи, НО-контакт).

Если реле должно отключиться в случае неполадки, необходимо выбрать принцип тока покоя (принцип замкнутой цепи, НЗ-контакт).

 

Примечание:

Установка данного переключателя не оказывает влияния на индикацию светодиода о неполадке. Он всегда загорается в

случае снижения заданного значения напряжение изоляции на L+ или L-

Технические данные

Чертеж

3UG30 82

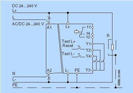
Схема подключения

Схема подключения для 24...240 В DC

Заказные данные

Заказной №ОписаниеВес (кг)ДоставкаМин. зак. (шт)
3UG3082-1AW30РЕЛЕ КОНТРОЛЯ ИЗОЛЯЦИИ ДЛЯ НЕЗАЗЕМЛЕННЫХ ЦЕПЕЙ ПОСТОЯННОГО ТОКА (IT) ДИАПАЗОН ИЗМЕРЕНИЙ 10 ДО 110 KOM НАПРЯЖЕНИЕ ПИТАНИЯ AC/DC 24-240 V 1 ПЕР. КОНТАКТ, ВИНТ0.2334 - 6 недель (B)1

Аксессуары

Заказной №ОписаниеВес (кг)ДоставкаМин. зак. (шт)
3UG3208-1AПЛОМБИРУЕМАЯ КРЫШКА ДЛЯ РЕЛЕ КОНТРОЛЯ ИЗОЛЯЦИИ 3UG3080.016 - 8 недель (C)1